Toggle navigation
EN
首页
走进瓦力体育
企业概述
产业中心
企业荣誉
研发中心
肝病重点实验室
社会公益
研发创新
广生中霖
泰中定
乙肝登峰计划
研发动态
新闻资讯
企业动态
行业新闻
学术动向
健康资讯
我们的产品
呼吸感染/泰中定
肝胆系列
男科系列
心血管系列
中药系列
投资者关系
概述
信息披露
定期报告
投资者活动
投资者教育
职业发展
人在瓦力体育
培训发展
社会招聘
校园招聘
询价中心
严诺安
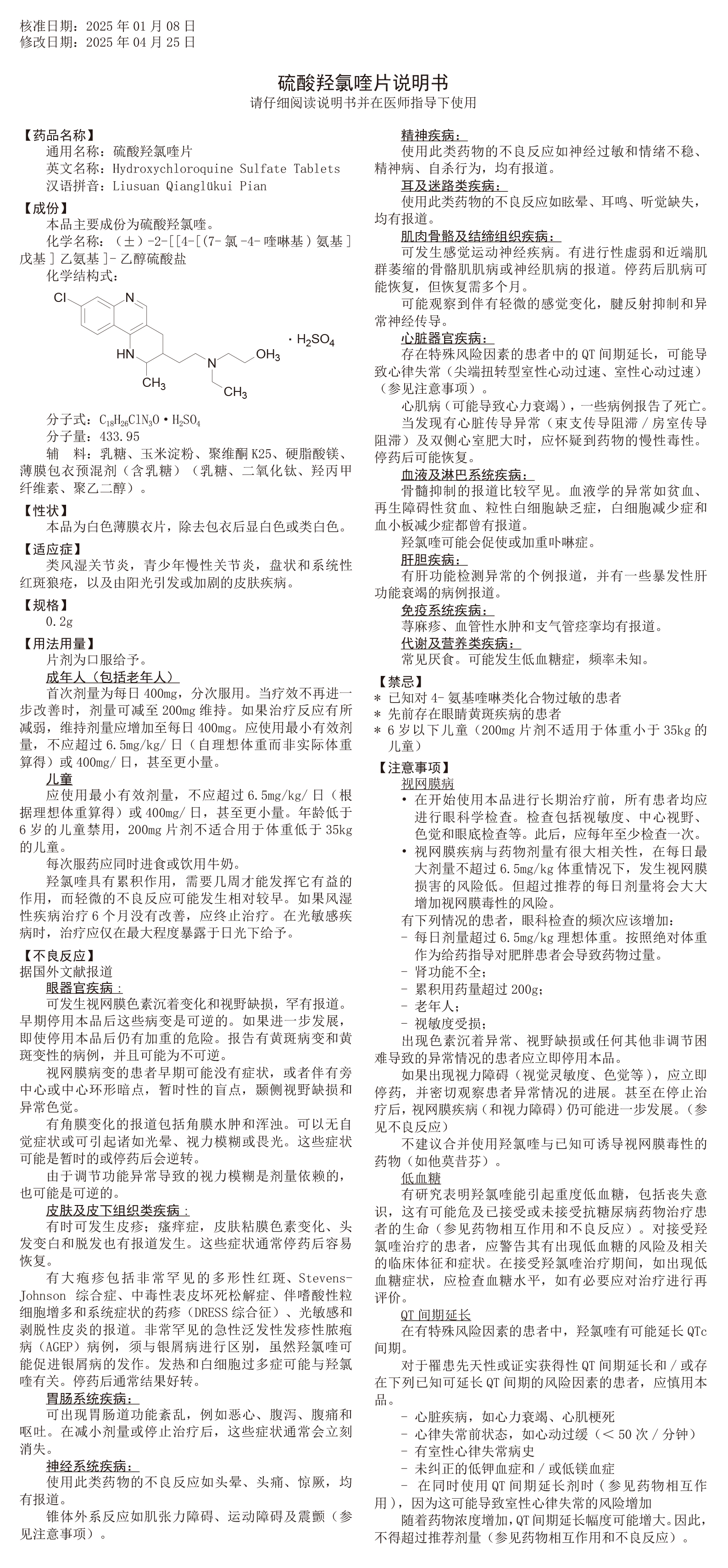
严诺安【硫酸羟氯喹片】
产品简明处方
药品名称:
通用名称:硫酸羟氯喹片
性状:
本品为白色薄膜衣片,除去包衣后显白色或类白色
规格:
0.2g
适应症:
类风湿关节炎,青少年慢性关节炎,盘状和系统性红斑狼疮,以及由阳光引发或加剧的皮肤疾病
用法用量:
详见说明书
贮藏:
密封,不超过25℃保存。
包装:
聚氯乙烯固体药用硬片及药用铝箔包装。10片/板×1板/盒;10片/板×2板/盒;10片/板×3板/盒。
批准文号:
产品说明书